Révisions BAC HGGSP

Fiches de révision pour les 4 thèmes du programme de Terminale HGGSP.

Cette page constitue un petit résumé des révisions pour les élèves ayant suivi la spécialité HGGSP. Il n'y a pas tout le programme car les thèmes tombent 1 année sur 2.

Thème 2 : Faire la guerre, faire la paix : formes de conflits et modes de résolutions

Jalon 1 : Les conflits armés actuels

  • Définition : Un conflit armé est un affrontement entre groupes organisés utilisant des armes. Il peut être interne (guerre civile), interétatique (entre États) ou mixte (implication d'acteurs extérieurs dans un conflit interne).
  • Zones principales : Afrique (Sahel), Moyen-Orient (Syrie, Irak, Yémen), Asie (Afghanistan, Cachemire)
  • Exemples : Éthiopie vs Érythrée, Inde vs Pakistan (risque nucléaire)
  • Vocabulaire clé : conflit gelé, groupe armé non étatique

Jalon 2 : Typologie des conflits

Typologie des conflits

Jalon 1 : Clausewitz - De la guerre de 7 ans aux guerres napoléoniennes

  • La guerre est un acte politique par d'autres moyens (Clausewitz)
  • Évolution : montée du nationalisme, émergence de la guerre absolue/totale
  • Trilogie clausewitzienne : la guerre = volonté politique + mise en œuvre par une armée + soutien du peuple

Jalon 2 : Clausewitz à l'épreuve des guerres irrégulières (Al-Qaida à Daech)

  1. Modèle classique de Clausewitz : conflit entre États souverains, armées régulières
  2. Terrorisme et guerres irrégulières : acteurs non étatiques, stratégies asymétriques
  3. Limites de la réponse militaire : drones, frappes aériennes inefficaces à long terme
  4. Coopération internationale difficile
  5. Menace diffuse et mouvante
Conclusion : Il faut intégrer sécurité, diplomatie, renseignement et développement.
Schéma Clausewitz et guerres irrégulières

Jalon 1 : Les Traités de Westphalie (1648)

  • Fin de la guerre de Trente Ans
  • Provinces-Unies et Suisse : indépendance reconnue
  • France obtient l'Alsace, Suède devient puissance en Baltique
  • Principe de souveraineté des États : acte fondateur du système international moderne

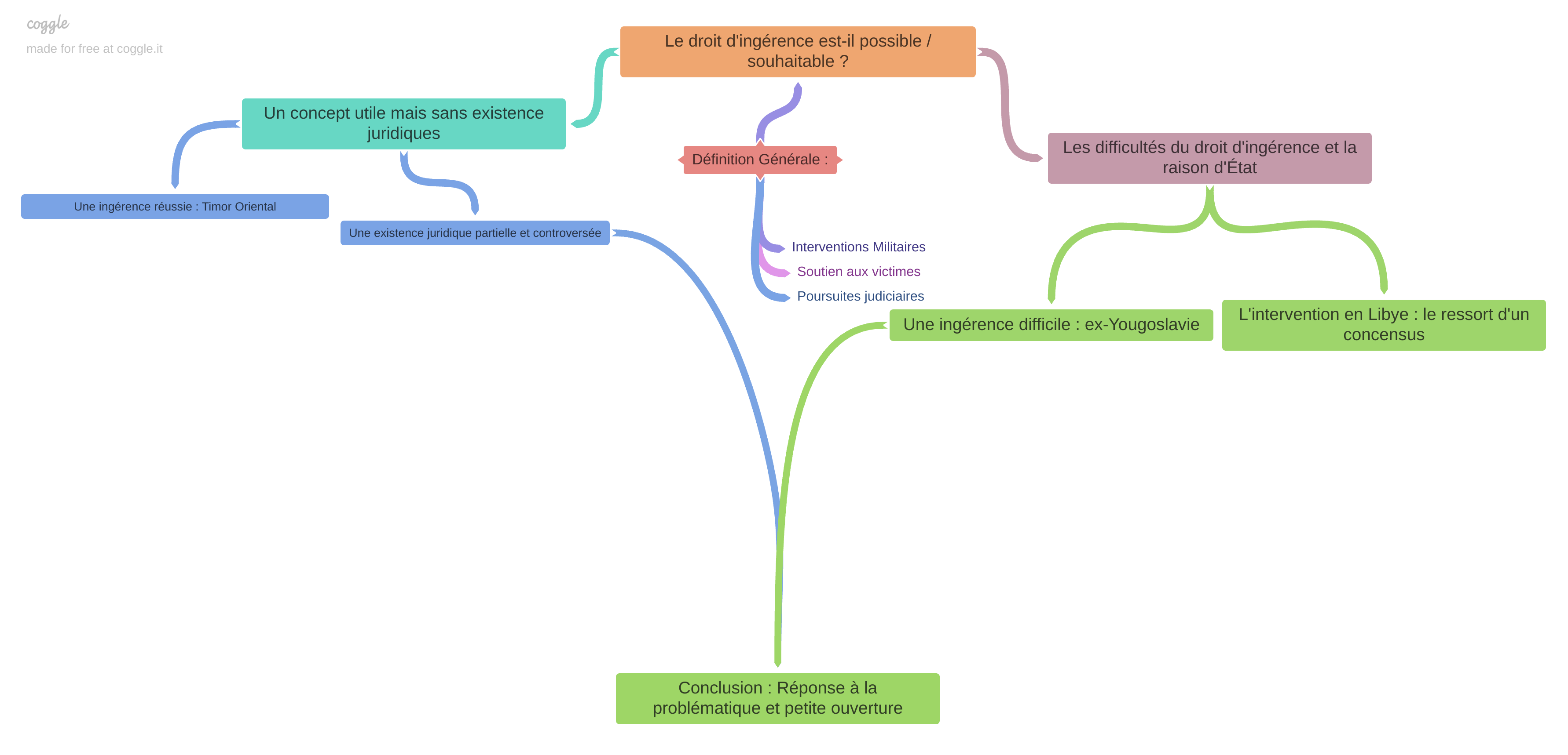
Jalon 2 : L'ONU sous Kofi Annan (1997-2006)

  • 1919 : SDN → 1945 : ONU
  • 1945-1991 : les vétos anesthésient les décisions
  • 1991+ : Développement du Droit International, casques bleus, sécurité collective, droit d'ingérence
  • Kofi Annan : premier Africain noir au poste de Secrétaire Général, Prix Nobel de la paix 2001
  • Concept de "Responsabilité de protéger", création de la CPI
  • Ingérence : intervention dans les affaires intérieures d'un État. Exemples : Irak 2003, Kosovo 1999
Le droit d'ingérence est-il possible / souhaitable ?

Jalon 1 : Du conflit israélo-arabe au conflit israélo-palestinien

  • 1948 : création d'Israël, guerres successives (1948, 1956, 1967, 1973)
  • 1967 : guerre des Six Jours, occupation de Jérusalem-Est, Gaza, Cisjordanie, Golan, Sinaï
  • OLP créée en 1964
  • Tentatives de paix : Camp David 1978, Accords d'Oslo 1993
  • Échecs : colonisation israélienne, division Fatah/Hamas
  • Situation bloquée aujourd'hui

Jalon 2 : Deux guerres du Golfe (1991 et 2003)

  • 1991 : invasion du Koweït par l'Irak, coalition internationale, conflit interétatique classique
  • 2003 : sans mandat ONU, armes de destruction massive démenties, chaos
  • Conflit devient asymétrique : groupes non étatiques (Al-Qaida, Daech)
  • Prolongements : instabilité régionale, terrorisme djihadiste, déstabilisation de la Syrie

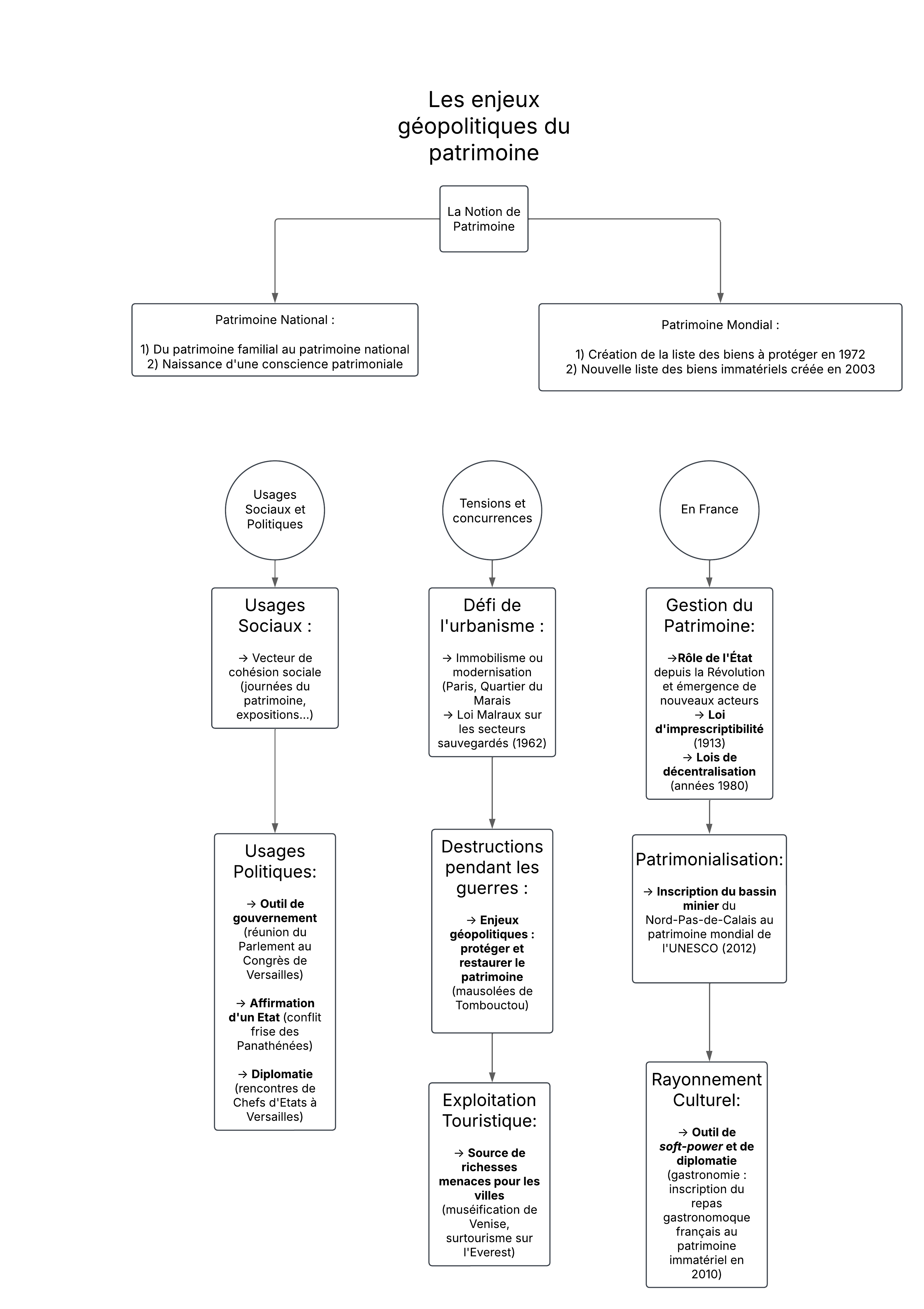
Thème 4 : Identifier, protéger et valoriser le patrimoine : enjeux géopolitiques

Jalon 1 : La construction et l'élargissement de la notion de patrimoine

  • Le patrimoine a 3 échelles : (1) Familiale (cabinets de curiosité au XVIIIe), (2) Nationale (British Museum), (3) Internationale (Récif de Corail)
  • Définition : Ensemble de biens dignes d'intérêt à conserver et à transmettre
  • Patrimoine Culturel : Ensemble de biens matériels et immatériels construits par l'homme
  • Patrimoine Culturel Immatériel : Introduit en 2003 par l'UNESCO (rituels, jeux, savoir-faire artisanaux, etc.)
  • Élargissement au cours du temps : d'abord artistique mobilier/immobilier, puis naturel, puis immobilier historique, enfin documentaire et immatériel

Jalon 2 : Le "patrimoine mondial" de l'UNESCO

  • UNESCO créée le 4 novembre 1946
  • 1121 biens inscrits, répartition inégale : Europe 47%, Asie 24%, Amérique Latine 13%, Afrique et États Arabes 8+8%
  • Les pays les + développés donnent le + (Japon 24,4 milliards), les pays les plus pauvres reçoivent le + (Brésil 13 milliards)

Jalon 1 : Réaménager la mémoire - Les usages de Versailles

"Comment les Français manifestent-ils leur attachement au Château de Versailles ?"

  • Musée : "rassembler toutes les gloires de la France"
  • Épreuves Hippiques des JO 2024
  • Restaurant "Ducasse au Château de Versailles"
  • Concerts dans les jardins
  • Lieu de rencontre de chefs d'États (Poutine/Macron 2017)
  • Lieu de pouvoir : Hémicycle réservé au Congrès

Jalon 2 : Conflits de patrimoine - Les frises du Parthénon

  • 1801-1803 : Lord Elgin collecte des vestiges du Parthénon
  • 1816 : Parlement Britannique achète les vestiges
  • 1832 : Grèce indépendante, première demande de restitution
  • 1987 : Acropole inscrite au Patrimoine Mondial UNESCO
  • 2009 : Ouverture du nouveau musée de l'Acropole
  • 2014 : La Grèce obtient l'aide de l'UNESCO
"Il y a une Vénus de Léonard de Vinci, mais il n'y a pas de marbres d'Elgin !" — Mélina Mélouri
Schéma récapitulatif patrimoine

Jalon 1 : Urbanisation, développement économique et préservation - Paris

"Faut-il reconstruire Notre-Dame de Paris à l'identique ?"

  • Différence entre restitution architecturale, reconstruction et restauration
  • Pour la reconstruction à l'identique : préservation du patrimoine, Traité de Venise 1964, transmission du savoir-faire
  • Contre : mélanges architecturaux courants, Traité non-contraignant, contrainte de temps du Président, "Audace Respectueuse"

Jalon 3 : Le tourisme culturel - Mont Everest

  • 8 849 mètres, frontière Népal/Tibet
  • Plus de 14 000 alpinistes ont tenté l'ascension, plus de 4 000 ont atteint le sommet, plus de 300 morts
  • Surfréquentation : jusqu'à 200 grimpeurs en file indienne vers le sommet
  • 2019 : 11 décès en une seule saison, 408 permis délivrés
  • Pollution : "plus haut tas d'ordures de la planète" — 2023 : 11 tonnes de déchets évacuées
  • Réchauffement climatique : fonte du glacier du Khumbu

Jalon 1 : La gestion du patrimoine français

  • 45 000 sites historiques protégés
  • 10 millions de visiteurs/an pour les monuments nationaux
  • 1830 : nomination inspecteur général des monuments historiques
  • 1887 : première loi sur la conservation
  • 1913 : extension aux propriétés privées
  • Aujourd'hui 44% des biens classés dans le secteur privé
  • Deux niveaux : sites classés (haut niveau, intérêt public) et sites inscrits
  • 1972 : Convention UNESCO ratifiée par la France en 1975
  • 3 500 monuments en péril selon la Fondation du Patrimoine
  • 9% du budget du Ministère de la Culture pour la protection

Jalon 2 : Le bassin minier du Nord-Pas-de-Calais

  • 87 communes, 4 000 hectares, production de charbon de 1720 à 1990
  • 2001 : Ministère de la Culture classe 69 biens
  • 2012 : UNESCO le classe patrimoine mondial
  • "Cité des Électriciens" : 3 hectares, inscrit en 2009, converti en musées en 2012
Patrimoine français Diagramme patrimoine

Thème 5 : L'environnement entre exploitation et protection : un enjeu planétaire

Ce chapitre est principalement constitué de notes manuscrites photographiées :

Notes environnement 1 Notes environnement 2 Notes environnement 3 Notes environnement 4 Schéma environnement

Jalon 1 : La forêt française depuis Colbert / Jalon 2 : Révolution néolithique et révolution industrielle

Exploiter préserver protéger 1 Exploiter préserver protéger 2

Jalon 1 : Fluctuations climatiques du Moyen Âge au XIXe siècle / Jalon 2 : Le climat, enjeu des relations internationales (COP, Sommets de la Terre)

Changement climatique notes Changement climatique schéma 1 Changement climatique schéma 2

Jalon 1 : L'environnement aux États-Unis

États-Unis et environnement

Thème 6 : L'enjeu de la connaissance

Jalon 1 : "Société de la connaissance" (Peter Drucker, 1969)

  • Peter Drucker (1909-2005), né en Autriche, "pape du management"
  • Définitions clés :
    • Information : données brutes
    • Connaissance : information appropriée et appliquée
    • Société de l'information : accent sur les technologies
    • Société de la communication : accent sur les échanges
    • Société du savoir : accent sur l'éducation
    • Société de la connaissance : vision intégrée
  • Limites : perte de la distinction savoir privé/public, droit de ne pas savoir, inégalités pays riches/pauvres, analphabétisme
Schéma connaissance Notion de connaissance

Jalon 1 : Alphabétisation des femmes du XVIe siècle à nos jours

  • Moyen d'émancipation et de lutte contre les inégalités
  • Différences Nord/Sud encore fortes
  • Exemples : Malala (Pakistan), ODD 4 (ONU)

Jalon 2 : La radioactivité de 1896 aux années 1950

  • Savants : Becquerel, Marie Curie, Rutherford, Fermi
  • Coopération internationale (Conférences Solvay) mais rivalités (projets militaires)
  • Émergence du savoir comme outil de puissance (projet Manhattan)
  • Notions : coopération, réseau savant, secret scientifique, application militaire

Jalon 1 : Le renseignement - Services secrets soviétiques et américains (guerre froide)

  • Obtenir, détourner ou contrôler l'information
  • Guerre psychologique, contre-espionnage
  • Exemples : affaire U-2 (1960), réseaux d'espionnage américains

Jalon 2 : Circulation et formation des étudiants - L'exemple de l'Inde

  • Inde : exportatrice de main-d'œuvre qualifiée ("brain drain")
  • Stratégie de retour des compétences
  • Attractivité croissante : ISRO, médical, numérique
  • Notions : intelligence, manipulation, puissance technologique, diaspora, diplomatie scientifique

Jalon 1 : Le cyberespace, entre réseaux et territoires

  • Cyberespace : espace virtuel + infrastructures réelles (câbles, serveurs)
  • Enjeux : cybersécurité, cyberattaques, souveraineté numérique
  • Dépendance aux GAFAM et BATX
  • Exemples : cyberattaques Estonie (2007), Stuxnet Iran (2010), guerre Ukraine (2022)
  • Coopération : CERT européens, ONU, RGPD

Jalon 2 : Cyberdéfense - Le cas français

  • ANSSI (Agence nationale de la sécurité des systèmes d'information)
  • Plan Cyberdéfense, COMCYBER
  • Coopération européenne, cloud souverain
  • Notions : cyberpuissance, souveraineté numérique, gouvernance de l'Internet